DTMF-Töne lassen sich leicht mit einem AT-Mega erzeugen. In einem Bascom-Programm ist das mit wenig Aufwand möglich. Der per Software erzeugte Ton steht am OC1A-Pin zur Verfügung. Alternativ (und von besserer Tonqualität) kann man einen speziellen DTMF-IC ansteuern. Normalweise nimmt man heute etwa einen 8870, in der Bastelkiste fand sich aber ein LR4089 (ziemlich alt, aber funktionstüchtig). Dieser läßt sich genauso gut ansteuern und liefert am Ausgang ein perfektes Signal.

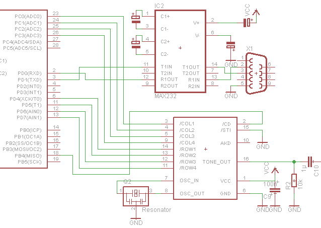
Verbindung von AT-Mega und LR4089
Im Bild die Beschaltung eines LR4089. Der Ausgang (16) wird entsprechend den eigenen Bedürfnissen beschaltet. Für den normalen Einsatz wird diese Schaltung ausreichen, ist das NF-Signal zu kräftig folgt noch ein Spannungsteiler oder Potentiometer. Die Schaltung ist damit komplett, natürlich lassen sich noch verschiedene Sachen ändern, für den Anfang genügt das jedoch.
Der Pin OC1A des Prozessors wird hierbei nicht verwendet, so ist es leicht möglich die Tonerzeugung per Software vornehmen zu lassen.